Skip to content Skip to sidebar Skip to footer

Recurrent Ovarian Cancer Treatment

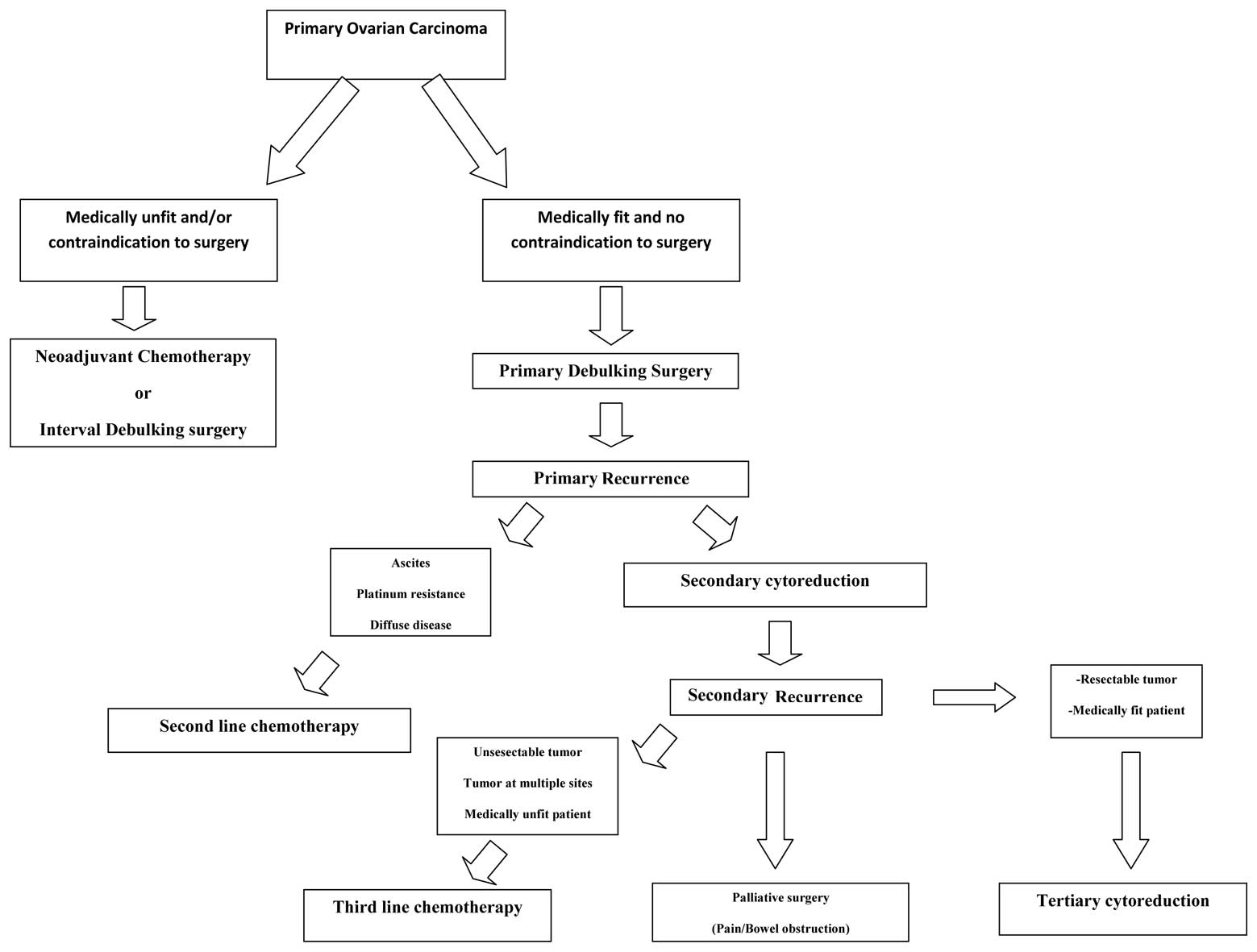
Algorithm For The Treatment Of Patients With Recurrent Download Scientific Diagram

Algorithm For The Treatment Of Patients With Recurrent Download Scientific Diagram

Recurrent ovarian cancer treatment. However it often recurs quickly. Approximately 70 of people diagnosed with ovarian cancer will experience a recurrence. When selecting single-agent vs combination therapy it is important to consider the patients performance status other.

The standard of care for ovarian cancer is surgery and chemotherapy particularly platinum-based chemotherapy. This is why at any stage of ovarian cancer its critical that women and their loved ones understand the options when it comes to navigating treatment. Two of these agents pegylated liposomal doxorubicin PLD and topotecan are FDA approved for the treatment of recurrent ovarian cancer.

Ovarian cancer is typically very responsive to chemotherapy. This PARP inhibitor has a double indication. One small study in the Journal of Clinical Gynecology Obstetrics found that women with recurrent ovarian.

SATURDAY May 31 2014 HealthDay News -- A combination of two new pills may nearly double the length of survival for patients with recurrent ovarian cancer according to preliminary clinical. Treatment of Recurrent Ovarian Germ Cell Tumors For information about the treatments listed below see the Treatment Option Overview section. Advanced ovarian cancer fallopian tube cancer or primary peritoneal cancer with a certain type of abnormal BRCA gene or a positive laboratory tumor test for genomic instability called HRD.

For women who have responded to platinum-based chemotherapy for initial treatment or for when the cancer returns there are maintenance treatments available that can delay the cancer from returning. Courtney Brooks MD MPH conversations regarding the potential for secondary debulking and use of bevacizumab Avastin may also be warranted. Studies have shown that the available second-line chemotherapies for those whose cancers return are.

Theres been a big change in ovarian cancer treatment over the last two years. Here we review contemporary decision-making processes in the systemic treatment of relapsed ovarian cancer. Theres a lot of interest in maintenance therapy given after treatment to help prevent disease progression or recurrence either with a PARP inhibitor or with Avastin said Sarah Adams MD assistant professor of obstetrics and gynecology at the University of New Mexico Comprehensive Cancer Center.

Some women have targeted drug therapy. Rucaparib is the third molecule approved by EMA for the treatment of recurrent ovarian cancer.

Treatment Of Patients With Recurrent Epithelial Ovarian Cancer For Whom Platinum Is Still An Option Annals Of Oncology

Treatment Of Patients With Recurrent Epithelial Ovarian Cancer For Whom Platinum Is Still An Option Annals Of Oncology

Prediction Of The Treatment Response In Ovarian Cancer A Ctdna Approach Journal Of Ovarian Research Full Text

Prediction Of The Treatment Response In Ovarian Cancer A Ctdna Approach Journal Of Ovarian Research Full Text

Strategies For The Effective Treatment Of Recurrent Ovarian Cancer A Download Scientific Diagram

Strategies For The Effective Treatment Of Recurrent Ovarian Cancer A Download Scientific Diagram

Treatment Of Epithelial Ovarian Cancer The Bmj

Treatment Of Epithelial Ovarian Cancer The Bmj

Algorithm For The Treatment Of Patients With Recurrent Download Scientific Diagram

Algorithm For The Treatment Of Patients With Recurrent Download Scientific Diagram

Rubraca Rucaparib Approved In The U S As Maintenance Treatment Of Recurrent Ovarian Cancer Biospace

Rubraca Rucaparib Approved In The U S As Maintenance Treatment Of Recurrent Ovarian Cancer Biospace

Dr Paul Sabbatini Recurrent Ovarian Cancer Now What Share Progra

Dr Paul Sabbatini Recurrent Ovarian Cancer Now What Share Progra

Recurrent Epithelial Ovarian Cancer An Update On Treatment

Recurrent Epithelial Ovarian Cancer An Update On Treatment

Recurrent Epithelial Ovarian Cancer An Update On Treatment

Recurrent Epithelial Ovarian Cancer An Update On Treatment

Survival Of Patients With Advanced And Recurrent Ovarian Cancer Treated Using Integrative Medicine In Malaysia A Case Series Sciencedirect

Survival Of Patients With Advanced And Recurrent Ovarian Cancer Treated Using Integrative Medicine In Malaysia A Case Series Sciencedirect

Understanding Recurrent Or Progressive Ovarian Cancer Clearity Foundation

Understanding Recurrent Or Progressive Ovarian Cancer Clearity Foundation

Transforming Treatment In Ovarian Cancer

Transforming Treatment In Ovarian Cancer

Early Versus Delayed Treatment Of Relapsed Ovarian Cancer Mrc Ov05 Eortc 55955 A Randomised Trial The Lancet

Early Versus Delayed Treatment Of Relapsed Ovarian Cancer Mrc Ov05 Eortc 55955 A Randomised Trial The Lancet

Precision Targeted Therapy Of Ovarian Cancer Sciencedirect

Precision Targeted Therapy Of Ovarian Cancer Sciencedirect

Recurrent Epithelial Ovarian Cancer An Update On Treatment

Recurrent Epithelial Ovarian Cancer An Update On Treatment

Recurrence In Ovarian Cancer Our Way Forward

Recurrence In Ovarian Cancer Our Way Forward

Management Of Patients With Relapse Refractory Epithelial Ovarian Cancer Download Scientific Diagram

Management Of Patients With Relapse Refractory Epithelial Ovarian Cancer Download Scientific Diagram

Rucaparib Approved As Maintenance Therapy For Ovarian Cancer National Cancer Institute

Rucaparib Approved As Maintenance Therapy For Ovarian Cancer National Cancer Institute

About Ovarian Cancer Zejula Niraparib

About Ovarian Cancer Zejula Niraparib

Role Of Timing In The Treatment Of Recurrent Ovarian Cancer Semantic Scholar

Role Of Timing In The Treatment Of Recurrent Ovarian Cancer Semantic Scholar

Treatment Of Recurrent Ovarian Cancer Cancerconnect

Treatment Of Recurrent Ovarian Cancer Cancerconnect

Esmo Esgo Consensus Conference Recommendations On Ovarian Cancer Pathology And Molecular Biology Early And Advanced Stages Borderline Tumours And Recurrent Disease International Journal Of Gynecologic Cancer

Esmo Esgo Consensus Conference Recommendations On Ovarian Cancer Pathology And Molecular Biology Early And Advanced Stages Borderline Tumours And Recurrent Disease International Journal Of Gynecologic Cancer

Tertiary Cytoreduction In The Setting Of Recurrent Ovarian Cancer Review

Tertiary Cytoreduction In The Setting Of Recurrent Ovarian Cancer Review

1

1

Recurrent Epithelial Ovarian Cancer An Update On Treatment

Recurrent Epithelial Ovarian Cancer An Update On Treatment

Outcomes Of Secondary Cytoreductive Surgery For Patients With Platinum Sensitive Recurrent Ovarian Cancer American Journal Of Obstetrics Gynecology

Outcomes Of Secondary Cytoreductive Surgery For Patients With Platinum Sensitive Recurrent Ovarian Cancer American Journal Of Obstetrics Gynecology

Olaparib Monotherapy For The Treatment Of Recurrent Ovarian Cancer Download Table

Olaparib Monotherapy For The Treatment Of Recurrent Ovarian Cancer Download Table

Can Advanced Stage Ovarian Cancer Be Cured Cancer World Archive

Can Advanced Stage Ovarian Cancer Be Cured Cancer World Archive

Quality Of Life In Patients With Recurrent Ovarian Cancer Treated With Niraparib Versus Placebo Engot Ov16 Nova Results From A Double Blind Phase 3 Randomised Controlled Trial The Lancet Oncology

Quality Of Life In Patients With Recurrent Ovarian Cancer Treated With Niraparib Versus Placebo Engot Ov16 Nova Results From A Double Blind Phase 3 Randomised Controlled Trial The Lancet Oncology

About Ovarian Cancer Zejula Niraparib

About Ovarian Cancer Zejula Niraparib

Grpahical Abstract The Benefits And Side Effects Of Bevacizumab For The Treatment Of Recurrent Ovarian Cancer

Grpahical Abstract The Benefits And Side Effects Of Bevacizumab For The Treatment Of Recurrent Ovarian Cancer

Targeted Agents In Epithelial Ovarian Cancer Review On Emerging Therapies And Future Developments Ecancer

Targeted Agents In Epithelial Ovarian Cancer Review On Emerging Therapies And Future Developments Ecancer

Hipec In Recurrent Ovarian Cancer Patients Morbidity Related Treatment And Long Term Analysis Of Clinical Outcome Gynecologic Oncology

Hipec In Recurrent Ovarian Cancer Patients Morbidity Related Treatment And Long Term Analysis Of Clinical Outcome Gynecologic Oncology

Overall Survival In Patients With Platinum Sensitive Recurrent Serous Ovarian Cancer Receiving Olaparib Maintenance Monotherapy An Updated Analysis From A Randomised Placebo Controlled Double Blind Phase 2 Trial The Lancet Oncology

Overall Survival In Patients With Platinum Sensitive Recurrent Serous Ovarian Cancer Receiving Olaparib Maintenance Monotherapy An Updated Analysis From A Randomised Placebo Controlled Double Blind Phase 2 Trial The Lancet Oncology

Nova Study Zejula Niraparib

Nova Study Zejula Niraparib

Olaparib Monotherapy For The Treatment Of Recurrent Ovarian Cancer Download Table

Olaparib Monotherapy For The Treatment Of Recurrent Ovarian Cancer Download Table

Long Term Safety In Patients With Recurrent Ovarian Cancer Treated With Niraparib Versus Placebo Results From The Phase Iii Engot Ov16 Nova Trial Gynecologic Oncology

Long Term Safety In Patients With Recurrent Ovarian Cancer Treated With Niraparib Versus Placebo Results From The Phase Iii Engot Ov16 Nova Trial Gynecologic Oncology

Immunotherapy And Efficacy Of Chemo In Patients With Recurrent Ovarian Cancer Memorial Sloan Kettering Cancer Center

Immunotherapy And Efficacy Of Chemo In Patients With Recurrent Ovarian Cancer Memorial Sloan Kettering Cancer Center

Treatment Of Recurrent Platinumrefractory Ovarian Cancer Andreas Du

Treatment Of Recurrent Platinumrefractory Ovarian Cancer Andreas Du

Molecular Mechanisms Of Platinum Resistance In Ovarian Cancer Intechopen

Molecular Mechanisms Of Platinum Resistance In Ovarian Cancer Intechopen

Strategies For Long Term Management Of Recurrent Ovarian Cancer

Strategies For Long Term Management Of Recurrent Ovarian Cancer

Niraparib Plus Bevacizumab Versus Niraparib Alone For Platinum Sensitive Recurrent Ovarian Cancer Nsgo Avanova2 Engot Ov24 A Randomised Phase 2 Superiority Trial The Lancet Oncology X Mol

Niraparib Plus Bevacizumab Versus Niraparib Alone For Platinum Sensitive Recurrent Ovarian Cancer Nsgo Avanova2 Engot Ov24 A Randomised Phase 2 Superiority Trial The Lancet Oncology X Mol

Platinum Based Chemotherapy In Treatment Of Patients With Platinum Resistant Recurrent Ovarian Cancer Rakfond

Platinum Based Chemotherapy In Treatment Of Patients With Platinum Resistant Recurrent Ovarian Cancer Rakfond

Second And Third Line Treatment Options For Ovarian Cancer

Second And Third Line Treatment Options For Ovarian Cancer

Enrolling Clinical Trials Combination Atr And Parp Inhibitor Capri Trial With Azd6738 And Olaparib In Recurrent Ovarian Cancer Penn Medicine

Enrolling Clinical Trials Combination Atr And Parp Inhibitor Capri Trial With Azd6738 And Olaparib In Recurrent Ovarian Cancer Penn Medicine

Managing Ovarian Cancer Recurrence Ocra

Managing Ovarian Cancer Recurrence Ocra

Summary Ovarian Cancers Evolving Paradigms In Research And Care The National Academies Press

Summary Ovarian Cancers Evolving Paradigms In Research And Care The National Academies Press

Strategies For Long Term Management Of Recurrent Ovarian Cancer

Strategies For Long Term Management Of Recurrent Ovarian Cancer

1

1

Courtney Brooks MD MPH conversations regarding the potential for secondary debulking and use of bevacizumab Avastin may also be warranted.

Theres been a big change in ovarian cancer treatment over the last two years. Rucaparib is the third molecule approved by EMA for the treatment of recurrent ovarian cancer. Although multiple treatments are available recurrent ovarian cancer is hard to cure. Courtney Brooks MD MPH conversations regarding the potential for secondary debulking and use of bevacizumab Avastin may also be warranted. The most common treatment for recurrent ovarian cancer is chemotherapy. However it often recurs quickly. This is why at any stage of ovarian cancer its critical that women and their loved ones understand the options when it comes to navigating treatment. SATURDAY May 31 2014 HealthDay News -- A combination of two new pills may nearly double the length of survival for patients with recurrent ovarian cancer according to preliminary clinical. Treatment depends on whether the tumor is a dysgerminoma or another type of ovarian germ cell tumor.


In general platinum-sensitive recurrent ovarian cancer is treated with a platinum agent alone or in combination with another agent. This PARP inhibitor has a double indication. Chemotherapy is the foundation of treatment for patients with recurrent ovarian cancer but according to Madeleine B. Treatment depends on whether the tumor is a dysgerminoma or another type of ovarian germ cell tumor. This is why at any stage of ovarian cancer its critical that women and their loved ones understand the options when it comes to navigating treatment. The first is single-agent treatment for BRCA-mutated patients who have been treated with 2 or more prior lines of platinum-based chemotherapy and are unable to tolerate further platinum-based chemotherapy. Rucaparib is the third molecule approved by EMA for the treatment of recurrent ovarian cancer.

Post a Comment for "Recurrent Ovarian Cancer Treatment"